Skip to content

质量缺陷分类标准-

📅发表于 2024-01-17
🔄更新于 2025-10-01
📝字数
👁️阅读量 ♾️

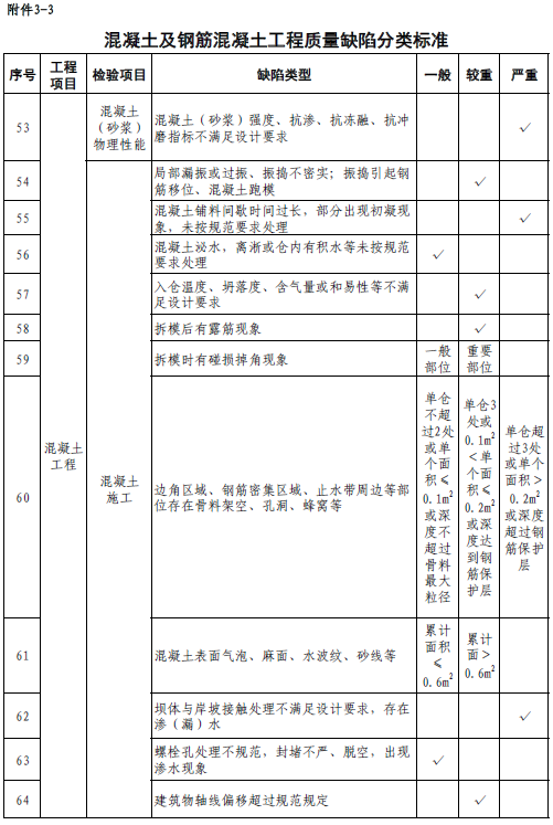
3.3 混凝土及钢筋混凝土工程质量缺陷分类标准

image-20240117175833328

image-20240117175859234

image-20240117175935203

image-20240117180007238

image-20240117180032693

image-20240117180059577

image-20240117180128619

image-20240117180156880