防汛及应急相关文件规定梳理
1、水工程调度规程或水工程调度运用计划或水工程调度方案
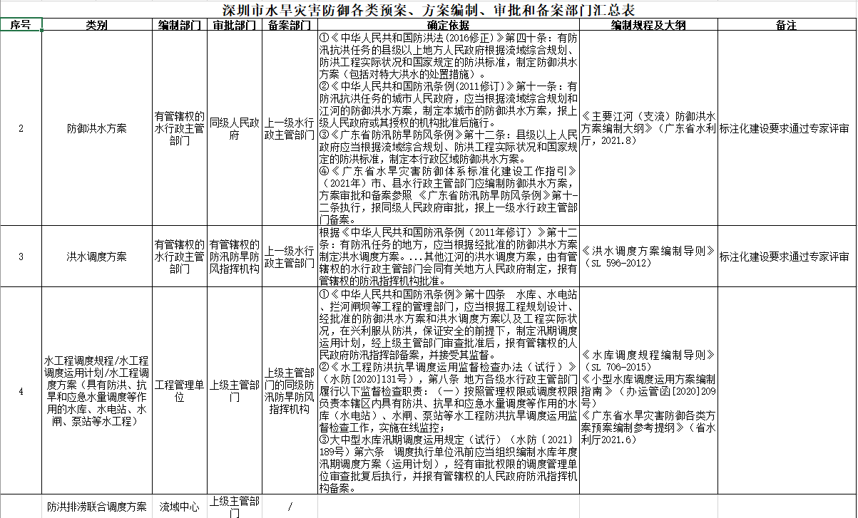
依据:《水工程防洪抗旱调度运用监督检查办法(试行)》(水防[2020]131 号),第八条 地方各级水行政主管部门履行以下监督检查职责:(一)按照管理权限或调度权限负责本辖区内具有防洪、抗旱和应急水量调度等作用的水库(水电站)、水闸、泵站等水工程防洪抗旱调度运用监督检查工作,实施在线监控;
对象:具有防洪、抗旱和应急水量调度等作用的水库(水电站)、水闸、泵站等水工程
编制规程或大纲:《水库调度规程编制导则》、《综合利用水库调度通则》、广东省水旱灾害防御各类方案预案编制参考提纲(省水利厅 2021.6)
编制审批备案规定:《中华人民共和国防汛条例》第十四条 水库、水电站、拦河闸坝等工程的管理部门,应当根据工程规划设计、经批准的防御洪水方案和洪水调度方案以及工程实际状况,在兴利服从防洪,保证安全的前提下,制定汛期调度运用计划,经上级主管部门审查批准后,报有管辖权的人民政府防汛指挥部备案,并接受其监督。
2、
深圳市水务局关于做好2026年预案方案修订及报批报备等工作的通知
水库汛期调度运用计划编制有关工作提示
在《广东省水旱灾害防御各类方案预案编制参考提纲》《深圳市水库汛期调度运用计划编制指引(试行)》基础上,结合近年汛期工程设施运行管理、调度运用及专家评审情况,提示如下:
一、调度依据方面
(一)水库工程概况介绍,除基本情况外,还应介绍水雨情和工情监测设施布设情况及监测情况,说明工程调度运行中出现的历史最高水位、最大下泄流量及出险情况等;明确水库工程下游河道堤防达标建设及下游安全泄量情况;明确水库工程最近一次安全鉴定、除险加固情况,说明目前水库工程安全状况及存在影响工程安全和调度的主要问题。当泄输水设施有闸控制时,应绘制水位-开度-泄量曲线。
(二)水库有水质保障工程时,应明确经批准的水质保障工程调度原则、运行方式、判别条件和调度权限。
(三)水库管理范围内有在建工程时,应明确在建工程对水库汛期控制运用水位的要求,水库管理范围内的建筑物情况及在建工程导流标准、导流方案及进度安排。
二、防洪调度方面
(一)当水库管理范围内存在在建工程等特殊情况,对水库水位控制有特定要求时,可以设置汛期控制运用水位,该水位不应高于汛限水位。
(二)有多个泄洪设施的水库,应明确各个设施启用原则,明确启用先后顺序。
(三)当汛限水位与溢洪道堰顶高程相等时,无闸控制的水库宜以自由泄流的敞泄方式为防洪运用基本方式。
(四)当水库泄洪设施为有闸控制时,应明确闸门开度控制原则及控泄、控泄转敞泄、敞泄转控泄的水位判断条件,根据控泄流量、水位-开度-泄量曲线进行调度运用。
(五)当汛限水位(汛期控制水位)低于溢洪道堰顶高程时,应明确水库在洪水退却过程中的退水调度方式。
三、预报调度方面
(一)当气象部门作出特大暴雨(24h>250mm||12h>140mm)的预报时,具有防洪功能的非供水水库应开展预泄调度,合理开展错峰泄洪;供水水库应开展水资源优化调度,以供代泄。有生态补水功能及景观水位要求的水库应合理确定防弃水水位;防弃水水位与汛限水位之间的库容可根据水库的调节能力合理确定。
(二)采用放水设施预泄时,宜采用控泄方式泄洪。
四、调度管理方面
(一)自由溢流泄洪和有闸控制泄洪设施泄洪时,均应发布水库泄洪预警信息。其中未超汛限水位的预泄由水管单位自行发布泄洪预警;超汛限水位的泄洪按大坝安全管理与防汛抢险应急预案要求发布预警,提醒有关地方、部门和单位及社会公众及时掌握河道水情变化,做好避险防范工作。
(二)无调度指令时,水库汛期应严格按照水库工程汛期调度运用计划调度。
(含“一张表”模版)
一、 *水库**运用参数及**主要指标*
(一)泄洪及放水设施情况:
(二)下游河道情况:
(三)水库管理水质保障工程调度情况:
(四)在建工程对水库汛期控制运用要求。
*二、**防洪**调度**方式*
| 序号 | 水位判断条件 | 泄洪及放水设施名称 | 控制类型 | 控(凑)泄流量 | 调度权限 | 备注 |
|---|---|---|---|---|---|---|
| <=***m | 不下泄 | 汛限水位 | ||||
| 控泄 | 设计洪水位 | |||||
| 敞泄 | ||||||
| 汛限水位低于溢洪道时退水 |
三、预泄调度方式
四、兴利调度方式
2、防御洪水方案
依据:《中华人民共和国防汛条例》第十一条 有防汛任务的县级以上人民政府,应当根据流域综合规划、防洪工程实际状况和国家规定的防洪标准,制定防御洪水方案(包括对特大洪水的处置措施)。
对象:
编制规程或大纲:《主要江河(支流)防御洪水方案编制大纲》(广东省水利厅,2021.8)
编制审批备案规定:
(1)《中华人民共和国防汛条例》第十一条 有防汛抗洪任务的城市人民政府,应当根据流域综合规划和江河的防御洪水方案,制定本城市的防御洪水方案,报上级人民政府或其授权的机构批准后施行。
(2)《广东省防汛防旱防风条例》第十二条 县级以上人民政府应当根据流域综合规划、防洪工程实际状况和国家规定的防洪标准,制定本行政区域防御洪水方案。本省行政区域内的东江、西江、北江、韩江、鉴江的防御洪水方案,由省水行政主管部门制定,报省人民政府批准。
(3)《广东省水旱灾害防御体系标准化建设工作指引》(2021 年),结合我省实际,有防汛抗洪任务的行政区域、江河防御洪水方案编制、审批和备案,参照《广东省防汛防旱防风条例》第十二条执行,即同级人民政府审批。
3、洪水调度方案
依据:《中华人民共和国防汛条例》第十二条 有防汛任务的地方,应当根据经批准的防御洪水方案制定洪水调度方案。
对象:
编制规程或大纲: 《洪水调度方案编制导则》(SL 596-2012)
编制审批备案规定:《中华人民共和国防汛条例》第十二条:其他江河的洪水调度方案,由有管辖权的水行政主管部门会同有关地方人民政府制定,报有管辖权的防汛指挥机构批准。
4、水工程
依据:
对象:
编制规程或大纲
编制审批备案规定:
5、几个概念
根据《城市防洪应急预案编制导则》(SL754-2017)第 6.1.1 条,重点防护对象宜包括:① 学校、医院、养老院、稠密居民区、政府机关、驻防部队、监狱、商业中心、机场、火车站、长途汽车站、旅游休闲场所等重点部位;② 对城市防洪排涝影响较大的水库、电站、拦河坝等工程;③ 地下交通、地下商场、人防工程及供水、供电、供气、供热等设施;④ 有毒有害污染物、易燃易爆物生产地或仓储地;⑤ 城区易积水在建项目驻地、简易危旧房屋、野生动物园;⑥ 其他重要工程和目标。
根据《洪水调度方案编制导则》,洪水调度指利用河道行洪,水库(含水电站)调蓄洪水,蓄滞洪区或规划保留区行蓄洪水,分洪道分洪运用,堤防扒口分洪或放弃防守或临时抢筑子堤,节制闸、退洪闸、挡洪(潮)闸调节洪水等。
建议:
1、各流域管理中心将水工程汛期调度运用计划、防御洪水方案/洪水高度方案、防洪排涝联合调度方案合并为一个,即《* *流域防洪排涝联合调度方案》,调度方案中应对具有防洪、抗旱和应急水量调度等作用的水库(水电站)、水闸、泵站等水工程逐一明确汛期调度运用条件、运用权限和流程、特殊情况下运用计划。
2、非流域管理中心的水源管理单位,可将所管辖的具有防洪、抗旱和应急水量调度等作用的水库(水电站)、水闸、泵站等水工程的汛期调度计划合并为一个,即《**管理中心水工程调度方案》。
3、各区可参考流域管理中心编制《* *区防洪排涝联合调度方案》,替代水工程汛期调度运用计划、防御洪水方案/洪水高度方案。

4、对在建水务工程的度汛方案、超标准洪水预案及应急预案,大部工地只编写《* _工程防汛应急预案》即可,有围堰的在建水务工程才需要编写《某某工程度汛方案》,而只有围堰遭遇超标准洪水垮塌需应急部门疏散群众时才需编写《 _ *工程超标准洪水应急预案》,其它工程在度汛方案只有超标准洪水应章节即可。

5、水库防洪抢险应急预案、水库大坝安全管理应急预案整合为《* *水库防洪抢险(安全管理)应急预案》,预案内容应符合 SL/Z 720 和《水库防汛抢险应急预案编制大纲》的要求(浙江做法)。各流域管理中心、水源管理单位的超标准洪水防御预案,直接整合至水工程防汛抢险应急预案中。

6、各流域管理中心、水源管理单位编制《突发事件应急预案》,把《安全生产应急预案》、《超标准洪水防御预案》等再整合进去。

7、整合后各流域管理中心、水源管理单位预案方案为:
(1)、《 * *流域管理中心突发事件应急预案》,
(2)、《 * _流域防洪排涝联合调度方案》/《 _ *管理中心水工程调度方案》,
(3)、《 * *流域水工程防洪(汛)抢险及安全管理应急预案》,
(4)、《* _工程防汛应急预案》/《某某工程度汛方案》/《 _ *工程超标准洪水应急预案》